中国农业科学院博士后证实猪博卡病毒致病性
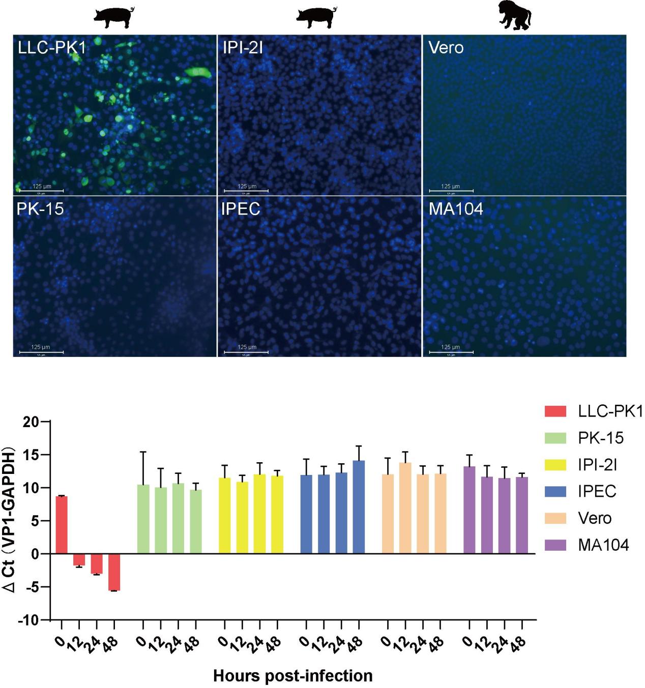
近日,中国农业科学院哈尔滨兽医研究所首次成功实现猪博卡病毒的体外分离传代培养,并发现该病毒具有呼吸道和肠道双重致病特性,为研发该病防控技术奠定了基础。相关研究成果在《公共科学图书馆•病原体(PLOS Pathogens)》上发表。
猪博卡病毒于2009年被检测到,全球流行,由于无法在体外培养,其致病性等生物学特性研究一直难以突破。研究团队创新性地选用传代细胞系,成功建立了稳定的病毒培养体系。系列动物实验发现,该病毒可通过不同感染途径引发不同症状:经口感染主要导致肠道病变和腹泻,经鼻感染则同时引起呼吸道病变和肠道感染。这一发现揭示了该病毒具有“双重组织嗜性”的独特致病特征。进一步分析表明,该病毒与人类博卡病毒亲缘关系密切,提示其存在跨物种传播风险,相关研究具有重要的公共卫生意义。
猪消化道传染病创新团队博士后季朝阳、张鑫副研究员及薛美研究员为论文共同第一作者,冯力研究员为通讯作者。该研究得到了国家重点研发计划、国家自然科学基金和中国农业科学院科技创新工程科学中心重点任务等项目的资助。
原文标题及链接:
Successful in vitro propagation of porcine bocavirus: demonstrating dual respiratory-enteric tropism and pathogenicity
https://journals.plos.org/plospathogens/article?id=10.1371/journal.ppat.1013631

