中国农业科学院博士后发现新城疫病毒劫持红细胞作为全身扩散的“隐形载体”
近日,中国农业科学院上海兽医研究所家禽病毒病监测预警和防控团队发现新城疫病毒(NDV)利用鸡红细胞作为全身扩散的载体,并最终诱导红细胞死亡以促进自身在机体的定植。相关研究成果发表在《Veterinary Research》上。
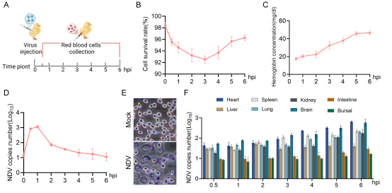
红细胞是血液中数量最多的细胞类型,它们作为氧气的主要载体,通过血液循环将氧气输送到组织和器官中。NDV表面的血凝素-神经氨酸酶(HN)蛋白包含与红细胞表面结合的受体,赋予了NDV凝集红细胞的特性。这就引出了一个重要的问题:新城疫病毒能否与红细胞结合,并利用其载体特性将病毒输送到各种组织和器官中?
本研究通过体内外试验证实了NDV对鸡红细胞具有极强的吸附能力,并借助红细胞的运输作用最终被运送至各组织器官。此外,研究还发现NDV对红细胞的吸附作用即可激活红细胞的凋亡程序,该过程并不依赖病毒在红细胞内的复制增殖。这些发现系统地探索了新城疫病毒在鸡红细胞中的感染过程及其后续影响,为病毒通过鸡红细胞作为运输载体的可能性提供了直接证据。这项研究为新城疫病毒的传播机制提供了新的视角。

NDV借助红细胞扩散至组织器官
中国农业科学院上海兽医研究所与华南农业大学联合培养硕士研究生王清义、上海兽医研究所博士后屈阳共同为论文第一作者,中国农业科学院上海兽医研究所、上海交通大学丁铲研究员和华南农业大学任涛教授共同为论文通讯作者。该研究得到了十四五国家重点研发计划、国家自然科学基金等项目支持。
