中国农业科学院
|
邮件
|
RSS
首 页
流动站介绍
导师信息
进站申请
进站流程
进站申请材料一览表
落户程序
档案转移
外籍博士后
在站管理
年度考核
中期考核
档案管理
组织关系
计划生育
短期出国
工资待遇
户口管理
延期出站
出站申请
出站流程与条件
出站申请材料一览表
户口迁移
档案转移
退站流程
基金申请
优秀博士后
联谊会
联谊会简介及联系方式
历届理事会成员
部门分工与成绩
联合招收
联合招收工作站一览
进站申请材料一览表
出站申请材料一览表
申请联合招收流程
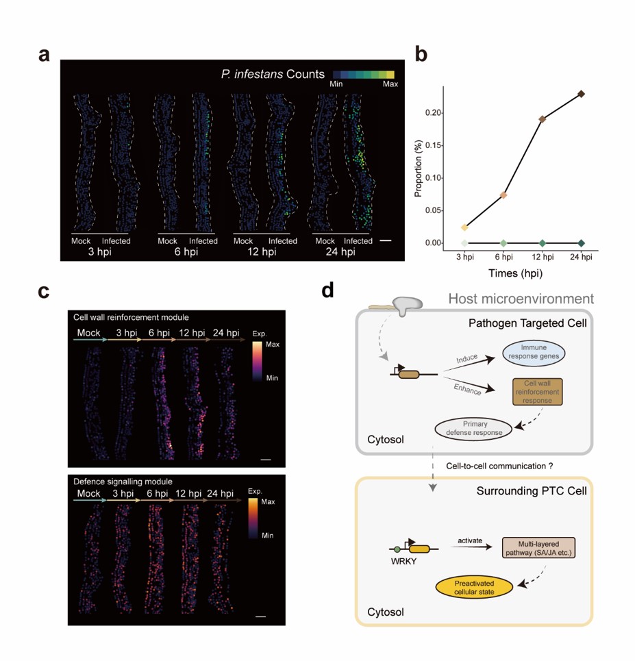
中国农业科学院博士后揭示14-3-3蛋白调控水稻抗病性的...
中国农业科学院博士后创建马铃薯全组分凝胶3D打印性能与吞...
中国农业科学院博士后揭示14-3-3蛋白调控水稻抗病性的免疫新机...
中国农业科学院博士后创建马铃薯全组分凝胶3D打印性能与吞咽适配性...
中国农业科学院博士后揭示乳酸-抗坏血酸耦合抑制热鲜牛肉腐败菌的机...
中国农业科学院博士后揭示ZmPHT3基因通过代谢与调控双重途径协...
中国农业科学院博士后揭示蔬菜害虫烟粉虱抗性与生殖权衡的分子机制
新闻动态
更多>>
[04-17]
中国农业科学院博士后揭示14-3-3蛋白调控水稻抗病性的免疫新机制
[04-14]
中国农业科学院博士后创建马铃薯全组分凝胶3D打印性能与吞咽适配性调控新方法
[04-07]
中国农业科学院博士后揭示乳酸-抗坏血酸耦合抑制热鲜牛肉腐败菌的机制
[04-03]
中国农业科学院博士后揭示ZmPHT3基因通过代谢与调控双重途径协同提升玉米广...
更多>>
国务院办公厅关于改革完善博士后制度的...
关于贯彻落实《国务院办公厅关于改革完...
关于统一博士后研究报告书写格式的通知
“香江学者计划”实施细则(暂行)
全国博士后管委会办公室关于印发博士后...
中国博士后科学基金面上资助实施办法
更多>>
关于举办中国农业科学院青年人才联合会...
关于举办生物安全交叉融合博士后学术交...
关于邀请参加博士后科技服务团 (湖北...
关于邀请参加博士后科技服务团(天津滨...
中国农业科学院2025年度第一批公开...
《中国博士后科学基金资助指南(202...
更多>>
中国农业科学院海外农业研究中心博士后...
中国农科院农业资源与农业区划研究所肥...
中国农科院植保所蔬菜害虫创新任务博士...
中国农业科学院农业信息研究所大数据与...
中国农业科学院北京畜牧兽医研究所优质...
中国农业科学院农业环境与可持续发展研...
更多>>
进站表格下载
在站表格下载
出站表格下载
退站表格下载
国际交流项目表格下载
其他表格下载
更多>>
博士后进站时,迁户信息怎么填?
申报博士后科学基金的常见疑问汇总
博士后如何评定职称?
什么情况下落户后需要办新身份证?
退站人员的户口如何管理?
什么是在职人员脱产开展博士后工作?
更多>>
2013年度院博士后研究人员招收情况...
2009年至2013年各年度博士后人...
2009年至2013年各年度博士后人...
2009年至2013年博士后流动站招...
更多>>
中国博士后
中国农业科学院人事局
北京大学博士后
清华大学博士后
中国农业大学博士后